19 年
手机商铺
公司新闻/正文
660 人阅读发布时间:2023-03-01 14:59
还在靠挖掘公共数据库发表生信文章的您,最近是否也遇到了这样的情况:
生信分析内容既结合了当下研究热点,又具有一定的临床指导意义,美滋滋的投稿给杂志社,结果被审稿人秒拒——没有湿实验结果,纯生信分析结果不可信,不适合发表!
如果您的生信分析方向刚好也是肿瘤免疫微环境,那不妨了解一下组织多色免疫荧光(mIHC)这项技术。mIHC怎么做?又能得到什么样的结果?这部分内容我们早已在之前的文章中进行过详细介绍,还不了解的同学们可以戳以下链接先复习一下。
mIHC作为近几年发展起来的一项新的病理染色技术,在肿瘤空间表型特征方面具有独特的优势,可作为发现新一代生物标志物的利器,是进行肿瘤免疫微环境验证的不二选择。如果您的研究方向刚好也是肿瘤免疫微环境生物标志物筛选,那就跟着我们一起来看看如何结合生信分析+mIHC验证全面阐释肿瘤免疫微环境,提升文章档次吧!
GARP Correlates With Tumor-Infiltrating T-Cells and Predicts the Outcome of Gastric Cancer.
IF: 7.561
期刊:Frontiers in immunology
日期:2021-08-06
DOI :10.3389/fimmu.2021.660397
作者基于TCGA和GEO数据库筛选了与高免疫浸润相关的基因GARP,并且发现GARP的表达与CD4、CD8和FOXP3的表达相关,且高免疫组的相关性强于低免疫组。作者对包含176个胃癌组织,52个正常胃粘膜组织的组织芯片(TMA)进行mIHC验证,panel为CK+FOXP3+CD3+CD8+CD4+GARP。验证结果发现,与GARP低表达组相比,GARP高表达组的CD3+T细胞浸润明显受到抑制,CD4+T细胞和FOXP3+Treg浸润明显增强,印证了生信分析的结果。结论为GARP作为Treg的表面分子,与CD4+T细胞和FOXP3+Treg细胞的浸润有关。

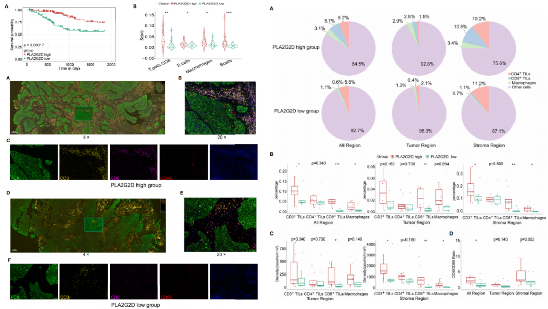
Metabolic Molecule PLA2G2D Is a Potential Prognostic Biomarker Correlating With Immune Cell Infiltration and the Expression of Immune Checkpoint Genes in Cervical Squamous Cell Carcinoma.
IF: 6.244
期刊:Frontiers in oncology
日期:2021-10-18
DOI :10.3389/fonc.2021.755668
作者基于TCGA数据库中的CSCC(子宫颈鳞状细胞癌)RNA-seq数据,将其分为高免疫和低免疫浸润组,进一步筛选出PLA2G2D基因,该基因是与免疫浸润和患者生存最相关的基因。根据PLA2G2D表达水平将样本分为PLA2G2D高表达组和低表达组,免疫浸润分析发现PLA2G2D高表达组中CD8+T细胞、巨噬细胞和B细胞也较高。为了对PLA2G2D表达与免疫浸润进行验证,作者使用18例CSCC患者的肿瘤FFPE样本进行mIHC验证,panel CK+CD3+CD8+CD68+ PLA2G2D。结果发现,在全区域和间质区域中,PLA2G2D高表达组CD3+T细胞、CD8+T细胞和巨噬细胞水平均高于低表达组,在肿瘤区域中CD8+T细胞也在PLA2G2D高表达组中显著升高。该结论与生信分析结论基本一致,表明PLA2G2D可以直接或间接地调控CD8+T细胞进入癌巢的招募,也揭示了PLA2G2D高表达样本中免疫浸润的空间特征。

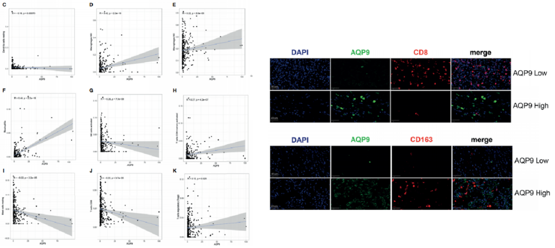
AQP9 Is a Prognostic Factor for Kidney Cancer and a Promising Indicator for M2 TAM Polarization and CD8+ T-Cell Recruitment.
IF: 6.244
期刊:Frontiers in oncology
日期:2021-11-05
DOI :10.3389/fonc.2021.770565
基于TCGA数据库,共对537例KIRC(肾透明细胞癌)患者的数据进行分析,结合肿瘤免疫浸润评分,差异表达基因筛选,PPI网络构建等分析方法,最终确定AQP9为KIRC的一个潜在预后因子。进一步的研究表明,调节性T细胞(Tregs)、M2型巨噬细胞、M0型巨噬细胞、CD4+T细胞和中性粒细胞与AQP9的表达呈正相关,而肥大细胞、自然杀伤细胞(NK)细胞和CD8+T细胞的水平与AQP9呈负相关。对6例KIRC肿瘤组织进行mIHC验证,panel为APQ9+CD8+CD163。结果表明,当肿瘤组织中AQP9水平较高时,CD8+T细胞的浸润明显被阻断,且M2巨噬细胞数量明显增多。结合生信分析内容,表明AQP9可能与M2巨噬细胞极化和CD8+T细胞招募相关。

以上三篇文章呢,都是从免疫浸润水平出发,首先筛选出与免疫浸润显著相关且预后差异显著的分子,再对该分子进行免疫浸润细胞相关性分析,从而就可以筛选到一些与目标基因显著相关的免疫浸润细胞类型。
那如何进行湿实验的验证,就要靠mIHC来帮忙啦!只要选定感兴趣的免疫细胞类型及找到对应的标记marker,就可以在组织水平上快速进行免疫微环境验证啦。
具体怎么做呢?当然是找芯超生物!
芯超不仅拥有种类齐全的肿瘤组织样本,解决您收集样本难的烦恼,更有生存资料加持,帮您快速验证预后相关性;在mIHC实验方面,芯超病理平台已经积累了大量的mIHC实验经验,且具有完备的mIHC扫描成像系统,轻松完成抗体染色的细胞定位及定量,更具有近20年分子病理分析经验,可满足多种组合的分析方案。
最后呢,为了帮大家轻松挑选感兴趣的免疫细胞类型,小编还为大家整理了免疫微环境常用的验证靶标,方便大家根据前期生信分析结果确认验证方案:
CK(cytokeratin):细胞角蛋白,用于区分上皮细胞源肿瘤区域
CD3:总T淋巴细标志物
CD4:辅助T细胞标志物
CD8:毒性T细胞标志物(促进抗肿瘤免疫应答)
FOXP3: 调节性T细胞(Treg)标志物(促进肿瘤免疫逃避)
CD68: M0巨噬细胞标志物
CD86: M1型巨噬细胞标志物(促进抗肿瘤免疫应答)
CD163:M2型巨噬细胞标志物(促进肿瘤免疫逃避)
PD-L1:免疫检查点配体标志物(促进肿瘤免疫逃逸)
PD-1:免疫检查点受体标志物(促进肿瘤免疫逃逸)
参考文献
1.Jiang S, Zhang Y, Zhang X, Lu B, Sun P, Wu Q, Ding X, Huang J. GARP Correlates With Tumor-Infiltrating T-Cells and Predicts the Outcome of Gastric Cancer. Front Immunol. 2021 Aug 6;12:660397. doi: 10.3389/fimmu.2021.660397. PMID: 34421887; PMCID: PMC8378229.
2.Liu H, Xu R, Gao C, Zhu T, Liu L, Yang Y, Zeng H, Huang Y, Wang H. Metabolic Molecule PLA2G2D Is a Potential Prognostic Biomarker Correlating With Immune Cell Infiltration and the Expression of Immune Checkpoint Genes in Cervical Squamous Cell Carcinoma. Front Oncol. 2021 Oct 18;11:755668. doi: 10.3389/fonc.2021.755668. PMID: 34733790; PMCID: PMC8558485.
3.Jing J, Sun J, Wu Y, Zhang N, Liu C, Chen S, Li W, Hong C, Xu B, Chen M. AQP9 Is a Prognostic Factor for Kidney Cancer and a Promising Indicator for M2 TAM Polarization and CD8+ T-Cell Recruitment. Front Oncol. 2021 Nov 5;11:770565. doi: 10.3389/fonc.2021.770565. PMID: 34804972; PMCID: PMC8602816.