19 年
手机商铺
公司新闻/正文
552 人阅读发布时间:2023-03-02 15:51


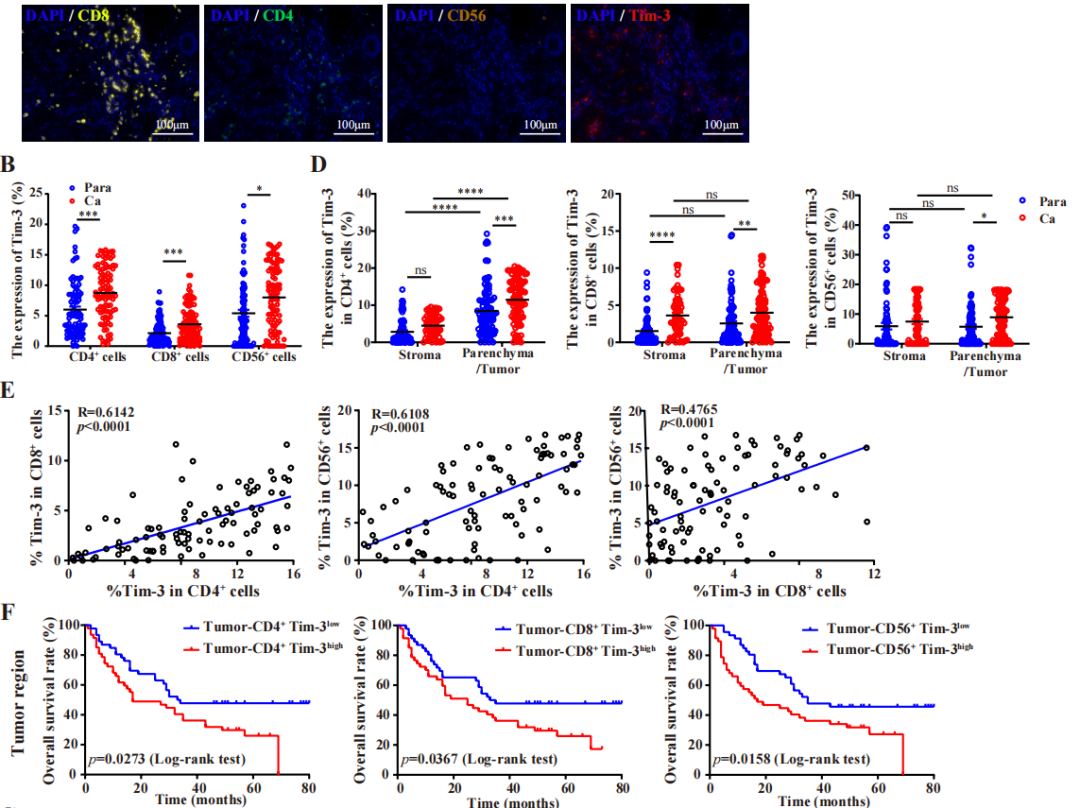
以上两篇文章均对多色免疫组化数据进行了多维度的数据分析,包括差异表达分析,生存预后分析,共表达相关性分析等,内容扎实,所以发到了10分以上的高分,总结起来就是一句话:数据挖掘做的好,多色高分跑不了!
针对数据分析模块,芯超组织病理平台与生信平台联合推出多色免疫荧光数据挖掘服务,让我们一起来详细了解一下吧。
mIHC可以获得哪些数据
在多重免疫组化的实验部分,我们不仅可以获得每种细胞表型的细胞数量,占比,密度等,还可以进一步对组织区域进行划分,如识别肿瘤实质和肿瘤间质,再分别得到实质和间质中每种细胞表型的细胞数量,占比,密度等数据。
除此之外,我们还可以进一步缩小分析范围,探究组织边缘附近一定范围内每种细胞表型的细胞数量,及特定细胞类型(如肿瘤细胞)附近一定范围内其他细胞类型的分布和数量。
通过对组织上各个维度进行细胞表型定量分析,我们就可以获得完整全面的细胞原位互作信息。


组织芯片mIHC多光谱扫描结果



6. 共表达相关性分析
以上只是部分分析结果的展示,如果想查看完整分析报告的模板,也可以咨询芯超生物当地销售,或拨打全国统一热线400-720-0166 / 021-5132-0298。
参考文献:
1. Wang T, Zhang J, Li N, et al. Spatial distribution and functional analysis define the action pathway of Tim-3/Tim-3 ligands in tumor development. Mol Ther. 2022;30(3):1135-1148. doi:10.1016/j.ymthe.2021.11.015
2. Wang LC, Wang YL, He B, et al. Expression and clinical significance of VISTA, B7-H3, and PD-L1 in glioma. Clin Immunol. 2022;245:109178. doi:10.1016/j.clim.2022.109178