19 年
手机商铺
公司新闻/正文
509 人阅读发布时间:2026-03-16 15:20
2025年,随着CosMx WTX技术服务的深入开展,芯超生物已经帮助多位老师打开了组织微环境研究的新盲盒。今天,给大家介绍一项在2025年7月发表于《Journal of Clinical Investigation》的研究,即通过CosMx WTX技术和TMA样本设计的完美结合,研究免疫逃逸新机制,这也是芯空模式研究的典型案例。

在肿瘤免疫学研究领域,技术突破往往是科学发现的前奏。今天介绍的这项研究,首次应用升级版CosMx全转录组空间分子成像技术(Whole Transcriptome Atlas,WTX),结合精心设计的组织微阵列(TMA)样本,揭示了侵袭性B细胞淋巴瘤免疫逃逸的关键机制。这项研究不仅深化了我们对淋巴瘤肿瘤微环境的理解,更展示了前沿空间生物学技术在解决复杂生物医学问题中的巨大潜力。


传统空间转录组技术通常面临两大瓶颈:分辨率不足难以实现真正的单细胞分析,以及通量有限无法覆盖全转录组。CosMx SMI平台从6,000个靶标升级至WTX版本的18,000+个转录本,这一跃升彻底改变了游戏规则。

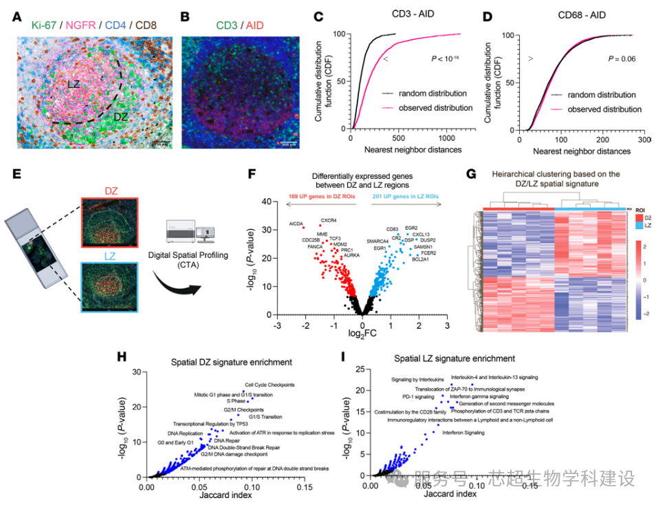
本研究在9个人类扁桃体生发中心中应用CosMx WTX技术,获得了令人瞩目的成果:
每个细胞检测到约900-1,100个转录本,实现了在单细胞水平对复杂组织微环境的全面解析。这种高分辨率与高通量的完美结合,使研究人员能够精确区分生发中心内暗区(DZ)和明区(LZ)的微妙差异。
研究团队采用MaxFuse跨模态整合算法,将CosMx WTX数据与单细胞RNA测序参考数据集(HCATonsilData)进行整合,实现了超过13万个细胞的精确注释,包括T滤泡辅助细胞、T调节细胞、记忆T细胞等稀有亚群。
通过计算每个细胞与DZ-LZ边界的距离,研究人员首次精确量化了T细胞各亚群在生发中心内的空间分布规律,发现功能活跃的T细胞亚群明显富集于LZ,而DZ则呈现“免疫豁免”状态。


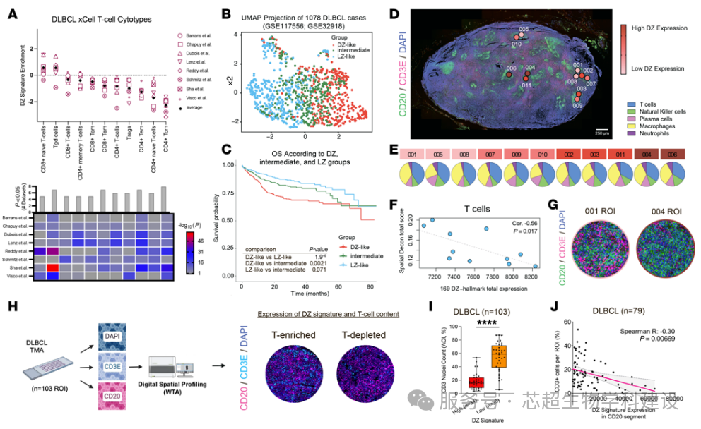
本研究另一亮点在于其巧妙的样本设计策略。研究人员构建了包含103例DLBCL患者的组织微阵列,利用GeoMx DSP平台进行全转录组分析。

TMA设计的核心优势在本研究中得到充分体现:
所有样本在相同条件下处理、染色和分析,极大降低了技术变异,确保了数据质量的高度一致性。
单次实验即可获得百例样本的空间转录组数据,显著提高了研究效率,降低了单位样本成本。
研究人员进一步对79例DLBCL样本进行多重免疫荧光验证,证实了DZ特征高表达区域确实伴随CD3+ T细胞的减少,从转录组到蛋白水平的双重验证增强了结论的可靠性。
这种基于TMA的高通量空间分析策略,为大型队列研究提供了可扩展的技术路径,特别适合肿瘤异质性和肿瘤微环境研究。


CosMx WTX技术与TMA样本设计的结合,不仅带来了基础科学的新见解,更开辟了临床转化的新路径。
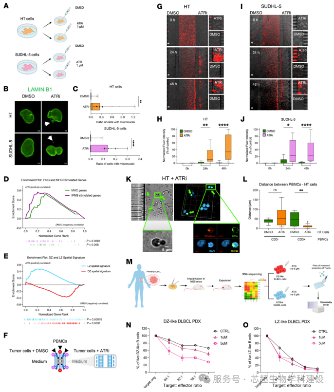
研究发现,DZ样淋巴瘤细胞通过ATR依赖性机制维持其免疫豁免状态。ATR抑制剂处理能够逆转DZ转录特征,促进T细胞浸润和肿瘤细胞杀伤。这一发现为DZ样淋巴瘤的免疫治疗提供了新策略。

技术推动的临床洞察:
基于CosMx WTX数据建立的DZ空间特征,可作为淋巴瘤免疫治疗反应的预测指标。
ATR抑制剂与免疫检查点抑制剂的联合应用,可能为DZ样淋巴瘤患者提供新的治疗选择。
空间转录特征有望成为淋巴瘤精准分型和治疗效果预测的重要工具。


本研究展示了空间生物学技术从技术突破到科学发现的完整路径。CosMx WTX的全转录组覆盖能力与单细胞分辨率的结合,为复杂生物系统研究提供了强有力的技术支撑。而TMA样本设计则实现了从技术平台到大规模临床研究的有效衔接。
随着空间多组学技术的不断进步,我们有理由相信,这种技术创新与样本设计的有机结合将在未来肿瘤研究中发挥越来越重要的作用,为理解肿瘤异质性、免疫微环境调控以及开发新型治疗策略提供强大助力。
未来,随着更多研究采用这种高效、精准的技术路径,我们有望看到更多具有临床转化价值的重要发现,最终造福于肿瘤患者。
———————————————————————————————————————————————————————————————————————————————————————
空间多组学揭示了“细胞身份、微环境与空间定位”三位一体信息,为科研老师们理解疾病机制,精准医疗、发现新靶点提供了核心驱动力。为助力各位老师实现这一目标,芯超生物发布了产品“芯空一号”空间多组学解决方案,以期帮助大家走通 “从样本制备->数据挖掘"的全链条路径。
利用组织芯片/大组织切片,联合空间多组学技术、人工智能驱动的空间映射算法等创新方案,实现高性价比、高一致性、高维度的空间大数据挖掘与分析范式,是一种“从样本制备到数据挖掘”的全链条解决方案。它能够揭示意想不到的细胞互作关系,相同细胞类型在组织微环境中不同的细胞行为,识别不同的细胞聚集模式,预测疾病的发展。不仅可创新性地发现受空间限制的药物作用新靶标,更能通过建立三维病理特征-分子网络-临床表型的多维关联模型,为精准诊疗提供具有空间可解释性的新型生物标志物体系。

Visium空间转录组测序平台,CosMx™ SMI单细胞空间原位分子成像平台,GeoMx® DSP数字空间组学平台,PCF(PhenoCycler-Fusion)单细胞原位空间蛋白组平台,LCM+质谱-深度空间蛋白组平台,各空间多组学技术具有不同的技术参数,如细胞分辨率、基因覆盖率和通量,我们通过评估各平台的核心性能参数与实验兼容性,结合研究需求(如样本类型、研究规模及目标生物学问题),为研究者提供合理化的技术筛选框架,以实现精准匹配实验设计与平台能力。


1. 可绘制组织空间背景下完整的生物学通路空间图谱;
2. 可绘制组织原位上不同细胞间相互作用图谱;
3. 可视化展示每个通路、每个细胞和每个转录本,并深入功能分析;
4. 高兼容FFPE样本;
5. 检测分析百万级单细胞成为可能。
期待与全国科研先锋并肩,以系统性解决方案重塑空间组学研究新范式,开启生命时空图谱的新纪元!如老师们有任何兴趣和问题,可随时联系芯超当地销售或拨打我们热线电话。祝老师们科研之路顺利!