19 年
手机商铺
公司新闻/正文
371 人阅读发布时间:2025-11-20 11:16
各位老师好呀,本次还是由小编“空空”推荐。今天废话不多说,干货安排!接下来为老师们解析一篇研究弥漫性大B细胞淋巴瘤(DLBCL)的多组学文章,以此扩充空间组学思路。

01
应用技术

本研究的特点是整合了多种前沿的空间组学技术,在保留原始组织空间结构的前提下,以单细胞分辨率对肿瘤微环境进行了深度刻画:

1. 组织芯片(TMA):78个淋巴瘤样本和5个正常组织构建成6个组织芯片,实现高通量、平行分析。
2. 单细胞空间转录组学(CosMx SMI):使用NanoString CosMx平台,对约1000个基因进行单分子水平的成像和定量。
3. 空间蛋白质组学(CODEX):使用31个抗体的 panel,对同样的组织样本进行蛋白质标记物的空间定位。
02
技术分工

空间转录组学(CosMx SMI):作为发现引擎
核心作用:提供单细胞分辨率的基因表达数据,同时保留细胞在组织中的原始位置。这是研究能够进行高分辨率细胞分型(识别出19种细胞状态)和后续所有空间分析(如细胞邻域、生态位定义、细胞间通讯)的基础。
优势:转录组信息量大,能发现新的细胞状态和功能通路。
空间蛋白质组学(CODEX):作为验证和拓展工具
核心作用:在蛋白质水平上验证CosMx定义的细胞类型是否准确。同时,由于其使用独立的抗体panel,能提供转录组未覆盖的蛋白质信息(如Granzyme B, Ki67等关键功能蛋白)。
优势:蛋白质是功能的直接执行者,提供更直接的生物学证据。例如,用CODEX图像显示Granzyme B+ CD8+ T细胞的存在,为转录组发现的“细胞毒性”表型提供了蛋白质层面的实证。
整合方式:研究在相同的组织微阵列(TMA)样本上进行,这使得两者可以相互印证同一块肿瘤组织的整体情况。

03
主要发现


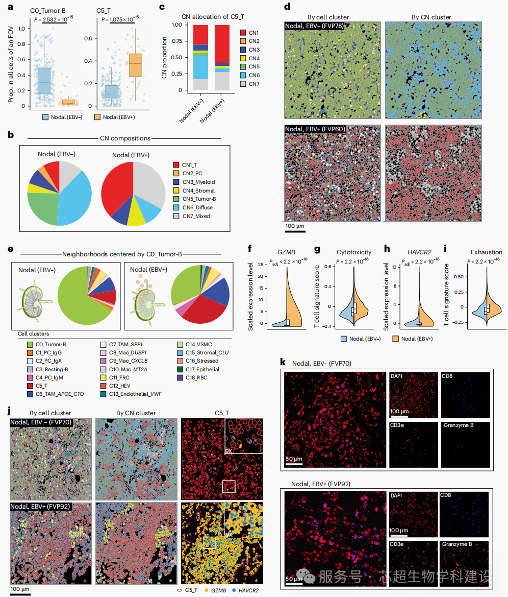
2. 细胞表型及功能状态明显受其所在CN的影响
在CN1(T细胞CN)中:T细胞表现出高细胞毒性标记物表达和低衰竭标记物表达,处于“预备激活”状态。这种状态由APOE+C1Q+巨噬细胞、肿瘤B细胞和滤泡网状细胞分泌的多种趋化因子(如CXCL9, CCL5)所招募和维持。
在CN5(肿瘤富集CN)和CN3(髓系富集CN)中:T细胞则高表达如PD-1, TIGIT等衰竭标记物,功能受到抑制。细胞通讯分析显示,这些龛内存在强烈的PD-L1-PD-1等抑制性信号通路。
在CN5中的肿瘤细胞:更高表达细胞周期和增殖相关基因(如TOP2A),且与基质细胞(FRCs)之间存在强烈的CXCL12-CXCR4相互作用,类似于正常生发中心暗区的微环境。
在CN6(弥漫CN)中的肿瘤细胞:增殖活性较低,更多地与免疫细胞接触。

与EBV阴性病例相比,EBV阳性DLBCL中CN1和CN7的比例更高,T细胞浸润更显著。然而,尽管这些T细胞表现出强烈的细胞毒性和增殖活性,但它们同时高表达多种衰竭标志物(如HAVCR2/TIM-3, PD-1),呈现“慢性激活伴功能失调”的状态。这表明EBV阳性DLBCL可能对免疫检查点抑制剂等免疫疗法更敏感。

04
总结与意义

该研究通过多模态空间分析技术,首次在DLBCL中系统性地描绘了具有功能异质性的空间生态位。其核心发现是:肿瘤和免疫细胞的功能状态并非固定不变,而是由其所在的具体空间微环境——CN所塑造的。这一框架为理解DLBCL的异质性和治疗反应差异提供了新的视角。

研究特别指出,EBV阳性DLBCL和IPS DLBCL虽然具有强大的免疫浸润,但T细胞处于功能失调状态,这揭示了其微环境中同时存在的“靶向性炎症生态位”,为在这两类难治性淋巴瘤中合理应用免疫疗法(如检查点抑制剂、双特异性抗体、CAR-T)提供了坚实的科学依据。
05
研究思路总结

研究遵循了一个清晰的 “观察 → 定义 → 解析 → 关联” 的逻辑链条:

观察与定义(图谱构建): 利用高分辨率空间技术,超越传统的“细胞类型列表”,首次在DLBCL中系统性地定义出“细胞生态位”这一空间功能单元。
解析机制(功能探索): 深入探究不同生态位内细胞的功能状态(如T细胞耗竭) 和细胞间通讯网络(如趋化因子、免疫检查点),解释空间结构如何驱动细胞表型。
关联与转化(临床意义): 将发现的空间特征与关键的临床生物学变量(如EBV感染状态、肿瘤原发部位) 相关联,识别出具有独特免疫微环境、可能对特定免疫治疗敏感的患者亚群。
参考文献:
Dai, Y., Kizhakeyil, A., Chihara, D. et al. Multi-modal spatial characterization of tumor immune microenvironments identifies targetable inflammatory niches in diffuse large B cell lymphoma. Nat Genet 57, 2715–2727 (2025).
————————————————————————————————————————————————————————————————————————————————————————————
为助力各位老师的科研,芯超生物发布了新品“芯空一号”空间多组学解决方案,以期帮助大家走通 “从样本制备->数据挖掘"的全链条路径。
芯空一号
利用组织芯片/大组织切片,联合空间多组学技术、人工智能驱动的空间映射算法等创新方案,实现高性价比、高一致性、高维度的空间大数据挖掘与分析范式,是一种“从样本制备到数据挖掘”的全链条解决方案。它能够揭示意想不到的细胞互作关系,相同细胞类型在组织微环境中不同的细胞行为,识别不同的细胞聚集模式,预测疾病的发展。不仅可创新性地发现受空间限制的药物作用新靶标,更能通过建立三维病理特征-分子网络-临床表型的多维关联模型,为精准诊疗提供具有空间可解释性的新型生物标志物体系。

Visium空间转录组测序平台,CosMx™ SMI单细胞空间原位分子成像平台,GeoMx® DSP数字空间组学平台,PCF(PhenoCycler-Fusion)单细胞原位空间蛋白组平台,LCM+质谱-深度空间蛋白组平台,各空间多组学技术具有不同的技术参数,如细胞分辨率、基因覆盖率和通量,我们通过评估各平台的核心性能参数与实验兼容性,结合研究需求(如样本类型、研究规模及目标生物学问题),为研究者提供合理化的技术筛选框架,以实现精准匹配实验设计与平台能力。

期待与全国科研先锋并肩,以系统性解决方案重塑空间组学研究新范式,开启生命时空图谱的新纪元!如老师们有任何兴趣和问题,可随时联系芯超当地销售或拨打我们热线电话。祝老师们科研之路顺利!