19 年
手机商铺
公司新闻/正文
661 人阅读发布时间:2025-09-05 14:34
临床困境:为什么胆管癌治疗如此棘手?
胆管癌(CCA)分为肝内型(iCCA)和肝外型(eCCA),二者临床响应差异巨大。传统研究难以解释:
❓ 为何eCCA患者预后更差、更易耐药?
❓ 肿瘤微环境如何塑造亚型特异性?
海军军医大学东方肝胆外科医院联合复旦大学等机构的研究团队最近发表一篇重要文章,通过多组学技术给出了突破性答案!
文章题目:Deciphering cholangiocarcinoma heterogeneity and specific progenitor cell niche of extrahepatic cholangiocarcinoma at single-cell resolution
发表期刊:Journal of Hematology & Oncology
影响因子:40.4 / Q1

研究思路

本文由单细胞图谱引领的“三层解密”策略
技术整合逻辑:
单细胞测序绘制首张跨CCA亚型细胞图谱 → 发现分子亚型;
空间组学定位LY6D⁺细胞与微环境的空间互作;
类器官药筛+动物模型验证靶点机制。

关键结果

1. 样本收集与分组
28名未经治疗患者的样本构建了一个单细胞图谱,这些样本涵盖了多种解剖和病理背景,包括7个炎症性EBT(iBT1-7,主要与胆石症或胆总管囊肿相关)、8个iCCA(iCCA1-8)、9个eCCA-P(近端,eCCA-P1-9)以及4个eCCA-D(远端,eCCAD1-4)样本。
类器官实验方面,建立了16个稳定的、未经治疗的CCA PDO(10个iCCA,5个eCCA-P和1个eCCA-D)

2. 分子亚型决定临床命运
通过NMF算法从恶性细胞中鉴定4种亚型:
增生性(G1/S和G2/M特征)、腺性(粘膜防御和代谢特征)、IFN响应性(腺性和IFN相关特征)和衰老亚型。
该结果系统地表征了iCCA和eCCA之间的转录组异质性,为CCA分子亚型及其临床相关性提供了见解。

组织芯片验证(133例队列):
MKI67和IFITM1的高表达均与预后较差相关,而ATF3的高表达与更好的生存率相关。

类器官药敏验证:
为验证分子分型是否可以为cca的精准医学提供治疗见解,建立了CCA类器官株。

使用175种药物进行药物实验。然后,在亚型水平上整合PDOs的药物筛选概况,并选择每种药物抑制率最高的前30种药物PDO亚型。结果发现,IFN反应亚型始终表现出更大的耐药性。相反,衰老和腺体亚型普遍表现出增加的药物易感性。

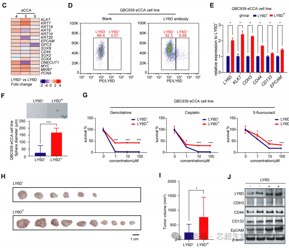
3. LY6D⁺祖细胞:eCCA的“耐药堡垒”
单细胞轨迹分析:分析发现,LY6D⁺细胞具干性特征(CytoTRACE评分↑),是eCCA分化起点;并发现一个基底样上皮簇(Epi_05),其特征是LY6D和KLK7的表达,在肿瘤样本中优先富集;与此同时该簇还高表达ISG15。

空间验证:对LY6D+肿瘤细胞进行原位展示。

体内体外实验验证:LY6D+细胞表现为与肿瘤干细胞和化疗耐药性相关的eCCA特异性基底样祖细胞。

4. ISG15high亚群:eCCA免疫微环境中的“卧底”
CCA中CAF亚群展示:基于CAFs是TME的关键协调者,并有助于CCA亚型间质异质性。经分析后发现了一个周细胞子集(c8),高表达IFN刺激基因如ISG15、IFI27和IFITM1/3,主要富集于eCCA-Ps和eCCA-Ds。

空间组学发现: LY6D+细胞被ISG15high的周细胞、巨噬细胞和CD8+T细胞环绕,形成血管周生态位。

使用ISG15处理eCCA细胞可使干性标志物(CD44/EPCAM)表达显著提升,从而增强化疗耐药。

技术亮点

多模态技术如何攻克异质性难题?
经典技术组合范例:
单细胞提出假设 → 空间组学定位互作 → 类器官模拟治疗 → TMA回归临床

结论

该研究绘制了一个全面的CCA单细胞图谱,详细描述了 CCA 的转录组多样性、异质性和表型亚型。同时揭示了与 CCA 亚型、药物脆弱性和预后相关的一系列癌细胞状态。值得注意的是,iCCA 和 eCCA 分别以衰老和 IFN 应答为特征,它们由特异的衰老或 IFN 激活的 TME 来维持。步步紧如此,还首次明确了 eCCA 特有的 LY6D+ 基底样祖细胞亚群,该亚群聚集在富含 ISG15 的 TME 生态位中。TME 中的 ISG15 信号转导促进这些祖细胞的出现和生长,并导致耐药性。因此,在肝外胆管癌中发现基底样祖细胞及其富含ISG15的微环境,可能为开发针对祖细胞生态位的预后生物标志物和精准肿瘤治疗方案开辟新途径。
参考文献:
Liu C, Wang X, Liu E, Zong Y, Yu W, Jiang Y, Chen J, Gu M, Meng Z, Li J, Liu Y, Zhang Y, Tang J, Wang H, Fu J. Deciphering cholangiocarcinoma heterogeneity and specific progenitor cell niche of extrahepatic cholangiocarcinoma at single-cell resolution. J Hematol Oncol. 2025 Jun 23;18(1):66. doi: 10.1186/s13045-025-01716-z. PMID: 40551145; PMCID: PMC12186425.
————————————————————————————————————————————————————————————————————————————————————————————
为助力各位老师的科研以及各药企的临床转化,芯超生物近期发布了新品“芯空一号”空间多组学解决方案以及“亚洲一号”类器官及类器官芯片创新解决方案,以期帮助大家走通 “从样本制备->数据挖掘->临床转化"的全链条路径。
芯空一号
利用组织芯片/大组织切片,联合空间多组学技术、人工智能驱动的空间映射算法等创新方案,实现高性价比、高一致性、高维度的空间大数据挖掘与分析范式,是一种“从样本制备到数据挖掘”的全链条解决方案。它能够揭示意想不到的细胞互作关系,相同细胞类型在组织微环境中不同的细胞行为,识别不同的细胞聚集模式,预测疾病的发展。不仅可创新性地发现受空间限制的药物作用新靶标,更能通过建立三维病理特征-分子网络-临床表型的多维关联模型,为精准诊疗提供具有空间可解释性的新型生物标志物体系。

Visium空间转录组测序平台,CosMx™ SMI单细胞空间原位分子成像平台,GeoMx® DSP数字空间组学平台,PCF(PhenoCycler-Fusion)单细胞原位空间蛋白组平台,LCM+质谱-深度空间蛋白组平台,各空间多组学技术具有不同的技术参数,如细胞分辨率、基因覆盖率和通量,我们通过评估各平台的核心性能参数与实验兼容性,结合研究需求(如样本类型、研究规模及目标生物学问题),为研究者提供合理化的技术筛选框架,以实现精准匹配实验设计与平台能力。

亚洲一号

更多内容和详情,可联系芯超当地销售,或拨打热线电话咨询!