19 年
手机商铺
公司新闻/正文
556 人阅读发布时间:2022-03-11 13:57
看见标题您是否已经摩拳擦掌了呢?666方案到底是什么?怎么一步两招?
咱们先卖个关子,吃碟硬核小菜,接着马上给您上正餐 。
对于多细胞生物体,细胞之间存在显著差异。很多时候转录组上的失之毫厘,会导致功能上的差之千里。然而在多细胞水平上进行的传统研究方法,如Bulk RNA-seq,最终得到的信号值其实是多个细胞的平均,丢失了异质性的信息,掩盖了单个细胞的特性。尤其对于真实组织(特别是肿瘤组织免疫微环境)这种由多类型细胞混合的复杂环境,在单个细胞层面进行检测,对于深入解析组织与细胞的分子机制,是必要的;单细胞测序就是一个能够从转录组层面同时获得组织中成千上万的单个细胞信息的关键技术。
图1. 芯超生物10X单细胞测序平台
然而,单细胞测序实验的前提是组织须通过机械分离或酶解消化成单细胞悬液,此过程不可避免地丢失了细胞在组织中所处的原始位置信息,也导致了细胞间的通讯网络被打破,这使我们难以获得组织中不同区域的细胞构成和基因表达状态,以及不同功能区之间的基因差异表达等信息。使用在组织切片上的多色免疫荧光(mIHC)技术,可以将分析得到的待验证细胞类型与Marker基因,在患者真实组织上进行原位验证。mIHC以酪胺信号放大(Tyramide Signal Amplification, TSA)技术为基础,呈现一张切片,多个靶标的集成化显色,有效避免了抗体检测数量低,消耗多张切片等问题。mIHC能有目的地对组织和疾病微环境进行可视化的分析,包括不同细胞之间的共定位、特定细胞类型在组织中占比量和互相的距离关系等,提供空间上的定位、定量信息。
图2. 芯超生物多色免疫荧光实验平台
我们将单细胞测序得到的多个关键指标,在组织切片上进行多色免疫荧光的原位验证,二者环环相扣,互相补足,当真是完善科研结论的好思路!
大餐来了
芯超生物全新重磅推出“666方案”,抓住单细胞与组织微环境前沿风向,从单细胞和空间层面一次解决您的发文需求:
更妙的是,我们设计了每个单细胞样本与多色样本的一一对应,来自于同一块组织,完美保证两个技术间数据的一致性。
您只需要提供组织,后面由我们帮助解决,助力大文章发表!

图3. “666”方案流程
说到这里您可能会问,做了666,真的也能发文章666吗?
实例为证,以下是几篇文章案例:
01
标题:Single-cell transcriptome analysis revealed a suppressive tumor immune microenvironment in EGFR mutant lung adenocarcinoma
杂志:Journal for ImmunoTherapy of Cancer
影响因子:13.751
发表时间:2022年1月
分组:EGFR突变(阳性)的肺腺癌样本,与EGFR野生型(阴性)的肺腺癌样本
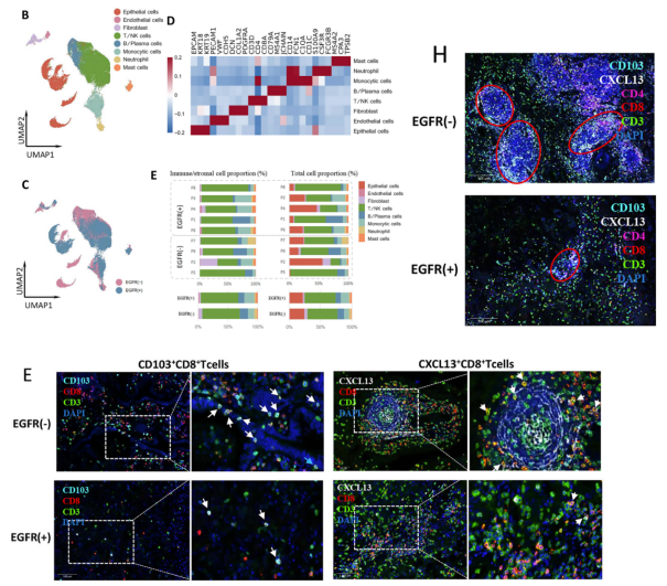
先前研究从未在单细胞水平上探索过EGFR突变的肺腺癌(LUAD)的具体免疫情况。本文主要只使用了两种技术,单细胞测序(scRNA-seq)与多色免疫荧光(mIHC)。为了更好描述表皮生长因子受体(EGFR)突变型肺腺癌(LUAD)的肿瘤免疫微环境(TME),本文使用了未经免疫治疗的LUAD肿瘤组织样本,每样本分为两部分,一部分用于单细胞测序,一部分用于多色免疫荧光实验。单细胞测序结果鉴定出了八种主要细胞类型:上皮细胞,成纤维细胞,内皮细胞,单核细胞,T/自然杀伤(NK)细胞,嗜中性粒细胞,B/浆细胞和肥大细胞;这些细胞占比在EGFR突变与非突变的肿瘤组织TME中存在显著不同。多色免疫荧光结果重点显示EGFR阴性组中CD103+ CD8+ T细胞的比例较高,EGFR阴性组的CD8+ T细胞中CXCL13的表达和三级淋巴结构(TLS)的密度显著高于EGFR阳性组。文章将两项技术结合后研究发现,EGFR突变型的LUAD有特定的肿瘤免疫微环境,与EGFR野生型LUAD的完全不同。EGFR突变的肿瘤细胞可以通过分泌细胞因子招募各种免疫抑制性细胞。而包括CD8+组织常驻记忆(TRM)细胞和CXCL9+肿瘤相关巨噬细胞(TAM)在内的激活的免疫细胞的不充足、间充质干细胞样的肿瘤相关成纤维细胞的高比例,以及免疫检查点的低表达,共同形成了EGFR突变型LUAD的特殊肿瘤微环境。因此为将来考虑对EGFR突变型LUAD进行联合免疫治疗、以改善肿瘤免疫微环境抑制性的临床方向打下了基础。
图4. 本文使用单细胞测序+多色免疫荧光技术的部分结果展示
02
标题:Global immune characterization of HBV/HCV-related hepatocellular carcinoma identifies macrophage and T-cell subsets associated with disease progression
杂志:Cell Discovery
影响因子:10.849
发表时间:2020年12月
分组:肝细胞癌(HCC)样本,与对应癌旁样本
先前研究对于HCC肿瘤免疫微环境(TME)的全景解析还远未探究清楚。本文主要只使用了两种技术,单细胞测序(scRNA-seq)与多色免疫荧光(mIHC)。通过对于HCC与对应癌旁组织的单细胞测序,发现了HBV/HCV病毒相关HCC中不同免疫亚群的分布、功能特性、转录调控和细胞间相互作用的高度时空异质性,并得到了两个新的亚群,包括晚期HCC中富含的CCL18+M2巨噬细胞,以及能够招募树突状细胞以增强抗肿瘤反应的XCL1+ CD8+ T细胞。使用多色免疫荧光验证CD68+ CD206+ CCL18+巨噬细胞和CD3+ CD8+ CD56- XCL1+ T细胞的分布与比例,证实CCL18主要由M2巨噬细胞分泌,HCC患者肿瘤中CD68+ CD206+ CCL18+巨噬细胞比例较高,并证实存在一个大量分泌XCL1的CD3+ CD8+ T细胞亚群与预后相关。本研究描绘了HCC肿瘤进展过程中不同免疫亚群的全景及其潜在的转录组动力学,扩展了我们对HBV/HCV相关HCC中多种免疫亚群作用的理解,也可能有助于将来针对HCC开发新的治疗靶点和策略。
图5. 本文使用单细胞测序+多色免疫荧光技术的部分结果展示
我们惊喜地发现,只要道路选择正确,主打单细胞测序+多色免疫荧光,10分以上文章不难拿下!假如想更大提高文章水平,再结合其它实验,CNS也不在话下。详情请见芯超生物往期推文:单细胞测序+多色免疫荧光:肿瘤免疫研究利器
让我们的666,成为您科研道路的666!
“666方案产品”,详情请咨询芯超当地销售,或拨打全国统一热线400-720-0166/021-5132-0298