19 年
手机商铺
公司新闻/正文
474 人阅读发布时间:2025-05-21 13:57
细胞是生命的基本单元,其精密的空间组织构成了多样的组织和器官。基因通过编码蛋白质调控细胞的结构、功能和行为,因此理解基因、蛋白在高度结构化组织中的精确表达位置对于揭示生物学过程(如基因功能、细胞间通讯和微环境影响)至关重要。
然而,传统bulk测序和单细胞测序因样本处理中破坏组织结构而丢失空间信息。空间多组学技术开创性地整合了组织形态学分析与原位多组学检测,能够在组织内定位基因表达,使研究人员可视化RNA、蛋白分子的空间分布,并在原生环境中洞察组织中细胞的相互作用及功能,系统性解构分子互作可视化、微环境行为、生态位拓扑等关键生物学新维度,将生物学机制发现精度提升至亚细胞定位水平。
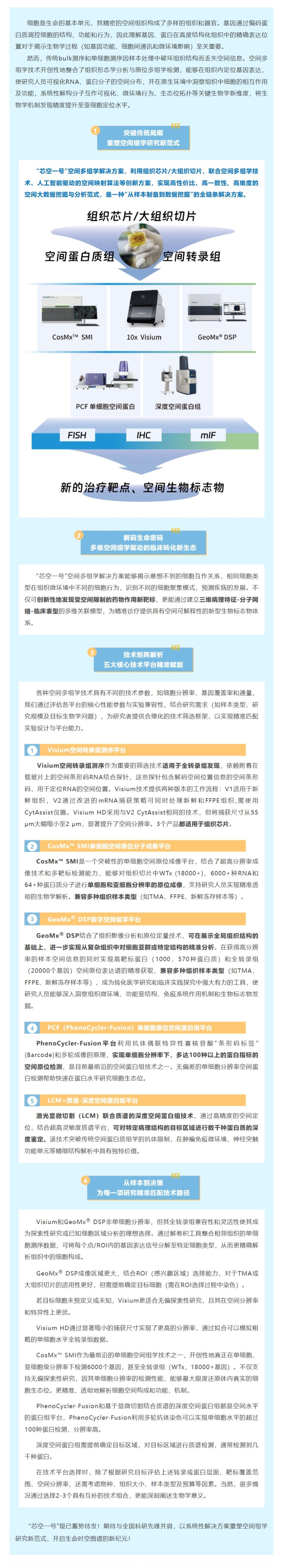
“芯空一号”空间多组学解决方案,利用组织芯片/大组织切片,联合空间多组学技术、人工智能驱动的空间映射算法等创新方案,实现高性价比、高一致性、高维度的空间大数据挖掘与分析范式,是一种“从样本制备到数据挖掘”的全链条解决方案。

2 解码生命密码, 多维空间组学驱动的临床转化新生态
“芯空一号”空间多组学解决方案能够揭示意想不到的细胞互作关系,相同细胞类型在组织微环境中不同的细胞行为,识别不同的细胞聚集模式,预测疾病的发展。不仅可创新性地发现受空间限制的药物作用新靶标,更能通过建立三维病理特征-分子网络-临床表型的多维关联模型,为精准诊疗提供具有空间可解释性的新型生物标志物体系。
3 技术矩阵解析, 五大核心技术平台精准赋能
各种空间多组学技术具有不同的技术参数,如细胞分辨率、基因覆盖率和通量,我们通过评估各平台的核心性能参数与实验兼容性,结合研究需求(如样本类型、研究规模及目标生物学问题),为研究者提供合理化的技术筛选框架,以实现精准匹配实验设计与平台能力。
1.Visium空间转录组测序平台
Visium空间转录组测序作为重要的筛选技术适用于全转录组发现,依赖附着在载玻片上的空间条形码RNA结合探针,这些探针包含解码空间位置信息的空间条形码,用于定位RNA的空间位置。Visium技术提供两种版本的工作流程:V1适用于新鲜组织,V2通过改进的mRNA捕获策略可同时处理新鲜和FFPE组织,需使用CytAssist仪器。Visium HD采用与V2 CytAssist相同的技术,但将捕获尺寸从55 μm大幅缩小至2 μm,显著提升了空间分辨率。3个产品都适用于组织芯片。
2. CosMx™ SMI单细胞空间原位分子成像平台
CosMx™ SMI是一个突破性的单细胞空间原位成像平台,结合了超高分辨率成像技术和多靶标检测能力,能够对组织切片中WTx (18000+)、6000+种RNA和64+种蛋白质分子进行单细胞和亚细胞分辨率的原位成像,支持研究人员实现精准透彻的生物学解析。兼容多种组织样本类型(如TMA、FFPE、新鲜冻存样本等)。
3. GeoMx® DSP数字空间组学平台
GeoMx® DSP结合了组织影像分析和原位定量技术,可在展示全局组织结构的基础上,进一步实现从复杂组织中对细胞亚群或特定结构的精准分析。在获得高分辨率的样本空间信息的同时实现高靶标蛋白(1000、570种蛋白质)和全转录组(20000个基因)空间原位表达谱的精准获取,兼容多种组织样本类型(如TMA、FFPE、新鲜冻存样本等),成为转化医学研究和临床实践探究中强大有力的工具,使研究人员能够深入洞察组织微环境、功能亚结构、免疫系统作用机制和生物标志物发掘。
4.PCF(PhenoCycler-Fusion)单细胞原位空间蛋白组平台
PhenoCycler-Fusion平台利用抗体偶联特异性寡核苷酸“条形码标签”(Barcode)和多轮成像的原理,实现单细胞分辨率下,多达100种以上的蛋白指标的空间原位检测,是目前最前沿的空间蛋白组技术之一。无偏差的单细胞分辨率空间蛋白检测帮助快速在蛋白水平研究细胞生态位。
5.LCM+质谱-深度空间蛋白组平台
激光显微切割(LCM)联合质谱的深度空间蛋白组技术,通过高精度的空间定位,结合超高灵敏度质谱平台,可对特定病理结构的目标区域进行数千种蛋白质的深度鉴定。该技术突破传统空间蛋白质组学的抗体限制,在肿瘤免疫微环境、神经突触功能单元等精细结构解析中具有独特价值。
4 从样本到决策, 为每一项研究精准匹配技术路径
Visium和GeoMx® DSP非单细胞分辨率,但其全转录组兼容性和灵活性使其成为探索性研究或已知细胞区域分析的理想选择。通过解卷积工具整合相邻组织的单细胞测序数据,可将每个点/ROI内的基因表达信号分解至特定细胞类型,从而更精确解析组织中的细胞构成。
GeoMx® DSP成像区域更大,结合ROI(感兴趣区域)选择能力,对于TMA或大组织切片的适用性更好,但需提前确定目标细胞(需在ROI选择过程中染色)。
若目标细胞未预定义或未知,Visium更适合无偏探索性研究,且其在空间分辨率和特异性上更优。
Visium HD通过显著缩小的捕获尺寸实现了更高的分辨率,通过拟合可以模拟粗略的单细胞水平全转录组数据。
CosMx™ SMI作为最前沿的单细胞空间组学技术之一,开创性地真正在单细胞、亚细胞级分辨率下检测6000个基因,甚至全转录组(WTx,18000+基因)。不仅支持无偏探索性研究,因其单细胞分辨率的检测性能,能够最大限度还原体内真实的细胞生态位。更精准、透彻地解析细胞空间构成和功能、机制。
PhenoCycler-Fusion和基于显微切割结合质谱的深度空间蛋白组都是空间水平的蛋白组平台,PhenoCycler-Fusion利用多轮抗体染色可以实现单细胞水平的超过100种蛋白检测,分辨率高。
深度空间蛋白组需提前确定目标区域,对目标区域进行质谱检测,通常检测到几千种蛋白。
在技术平台选择时,除了根据研究目标评估上述转录或蛋白层面、靶标覆盖范围、空间分辨率,还需考虑物种、组织大小、样本类型及预算等因素。当然,很多情况通过选择2-3个具有互补的技术组合,更能深刻阐述生物学意义。
“芯空一号”现已蓄势待发!期待与全国科研先锋并肩,以系统性解决方案重塑空间组学研究新范式,开启生命时空图谱的新纪元!
